******beats365(中国区)-唯一官方网站
 
设为首页  |  加入收藏
 首页  部门概况  动态信息  服务指南  政策法规  校园管理  安全知识  综合治理  保卫学会 
站内搜索:
 
  政策法规  
 
 治安法规 
 消防法规 
 交通法规 
 其它法规 
 疫情防控政策文件 
 
  政策法规
当前位置: 首页 > 政策法规 > 其它法规 > 正文
 
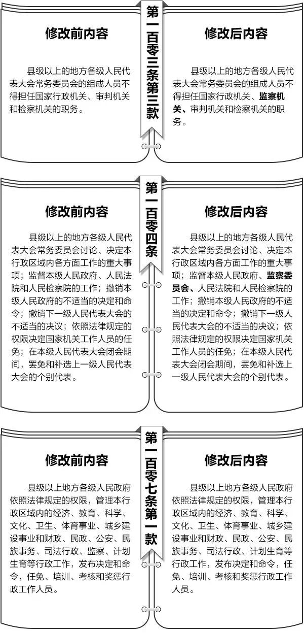
宪法修改前后内容对照表
2018年04月10日 09:54      浏览:

650

 

网站声明:转载或引用本文,须注明本文出处,违者必究

 

中华人民共和国公安部 | 中华人民共和国应急管理部 | 广西壮族自治区公安厅 | 广西壮族自治区人民政府 | 广西南宁市人民政府门... | 中国反邪教网

beats365(中国区)-唯一官方网站 版权所有
地址:广西南宁市大学东路100号       邮编:530004