10月13日,江苏无锡
一小吃店发生爆炸
引发网友热议
某博主发布的视频里
一穿白色制服者称先灭火再关阀门
事实是这样吗?
△提醒大家:这位白制服不是消防人员!
1、“回火爆炸”说法的由来:
有关煤气罐着火先关气会导致“回火爆炸”的说法,说得最多的是某个消防培训公司。按照他们的说法,当一个气罐着火的时候,不能急着去关气阀,而要先灭火、后关气。理由是先关气,会导致管路出现瞬时低压区,造成回火进入罐内、引发爆炸。
2、物理学原理分析:
首先我们来分析一下有没有可能发生“回火”进入罐体?
我们知道罐内是液化气,是存在很大压力的。如果没有压力,气体就不可能出来,也就不可能燃烧。关气的时候,不管阀门大小,气罐内的压力不变,喷嘴压力也就不可能越来越小!所谓管路的“瞬时低压区”从何说起?
就算燃烧的是灶具而不是阀门喷嘴,因为你关气,导致了灶具到阀门之间的管路因为瞬时燃烧而出现了一过性的低压。那么此时,阀门只要还没有关死,内部压力永远都比外部气压要高得多,如何会出现逆着压力“回火”?如果阀门已经关死,所谓的回火又如何进入罐体?
退一万步说,就算是因为某种神秘力量导致了火头窜入了罐体,罐体内是纯粹的可燃物,没有氧气,燃烧三要素缺了一项,又该如何燃烧?没有燃烧,又如何爆炸?
3、消防教材这样解释

怎么样?能说明问题吗?虽然“也可”先熄灭、再关阀门,但是首选还是先关灶具阀门!
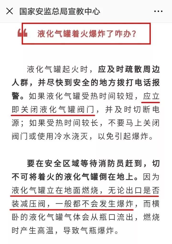
4、国家安监总局宣教中心公众号发布的科普贴


@中国消防及时发布权威答案:液化气钢瓶一旦着火,可以根据现场情况,采取不同的处置措施。
第一种
在液化气钢瓶阀门完好的情况下,首选是关阀,阀门关了火就灭了。网上流传的“先灭火、后关阀,否则会回火导致爆炸”的情况,在液化气钢瓶着火时是不会发生的。只有在燃气管道着火时,如果快速关阀,会导致管道里压力快速下降,管道外面的压力比里面的压力大,才会把火压到管道里去造成回火。消防员在处置燃气管道着火时,首先会慢慢把管道阀门关到最小状态,把火焰降到最小后,再关阀灭火。这样是为了防止回火。液化气钢瓶瓶体和瓶口较小,相对来说压力较小,不会产生压力差,而且液化气钢瓶里面的压力比外界大。
第二种
如果着火的液化气钢瓶的阀门损坏,可以不灭火,先把液化气钢瓶拎到空旷地带站立放置,再用水冷却瓶身,等待液化气燃烧完毕即可;烧着的液化气钢瓶如果在居民家中无法转移,可以先灭火,再用湿抹布等物品堵住瓶口,并送至专业的液化气站进行处置。
第三种
如果液化气钢瓶横向倒地燃烧,地面被喷出的火焰加热,容易产生热传导至瓶身,瓶身达到一定温度后,瓶内的液化气由于加热导致膨胀,会发生物理爆炸。
广西消防再次提醒大家:在无法预判和无处置能力的情况下要第一时间拨打119报警电话等待消防员到场处置
来源:广西