******beats365(中国区)-唯一官方网站
 
设为首页  |  加入收藏
 首页  部门概况  动态信息  服务指南  政策法规  校园管理  安全知识  综合治理  保卫学会 
站内搜索:
 
  安全知识  
 
 媒体安全动态 
 安全教育 
 新生必读 
 案例分析 
 起底邪教 
 
  安全知识
当前位置: 首页 > 安全知识 > 媒体安全动态 > 正文
 
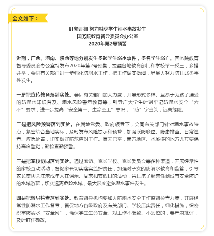
痛!近期多名学生因此身亡,教育部发布2020年第2号预警!
2020年06月02日 08:41      浏览:




来源:桂风起


 

网站声明:转载或引用本文,须注明本文出处,违者必究

 

中华人民共和国公安部 | 中华人民共和国应急管理部 | 广西壮族自治区公安厅 | 广西壮族自治区人民政府 | 广西南宁市人民政府门... | 中国反邪教网

beats365(中国区)-唯一官方网站 版权所有
地址:广西南宁市大学东路100号       邮编:530004