******beats365(中国区)-唯一官方网站
 
设为首页  |  加入收藏
 首页  部门概况  动态信息  服务指南  政策法规  校园管理  安全知识  综合治理  保卫学会 
站内搜索:
 
  安全知识  
 
 媒体安全动态 
 安全教育 
 新生必读 
 案例分析 
 起底邪教 
 
  安全知识
当前位置: 首页 > 安全知识 > 媒体安全动态 > 正文
 
车棚突发火灾,致7旬老太身亡!居民:安全通道无法通行
2022年01月21日 15:10      浏览:
1月13日,辽宁沈阳
一小区楼下电动车库起火
车棚内的电动车在大火中熊熊燃烧

火灾致一位7旬老太死亡

 
据附近居民称
平时管理车库的是一对7旬老夫妻
起火后老大爷拿灭火器准备施救
无奈火势瞬间变大
只能寄希望于消防员进行救援
然而消防迅速赶到现场后
却发生了更令人无语的一幕

1E17CA

该小区共有两个出入口
其中一个被称为安全通道
两个出入口却都无法让消防车通行
消防车只能停在马路边引水管灭火
最终大火虽然被扑灭
老太太却未能被成功救出
目前事故原因还在进一步调查中

保持消防通道畅通
看似只是简单的安全意识问题
 实则关乎小区业主的生命财产安全!
无论是住户还是物业
都有义务维护好社区的安全环境
消防车道必须保持畅通
消火栓必须保证随时能够供水
一点马虎大意都不能有
否则很可能要付出生命的代价

堵塞安全通道
 还是一种违法行为!

《中华人民共和国消防法》第二十八条规定:任何单位、个人不得损坏、挪用或者擅自拆除、停用消防设施、器材,不得埋压、圈占、遮挡消火栓或者占用防火间距,不得占用、堵塞、封闭疏散通道、安全出口、消防车通道。人员密集场所的门窗不得设置影响逃生和灭火救援的障碍物。

《中华人民共和国消防法》第六十条规定:占用、堵塞、封闭消防车通道,妨碍消防车通行的,对单位责令改正,处五千元以上五万元以下罚款,对个人处警告或者五百元以下罚款


除此之外
2021年1月1日起实施的
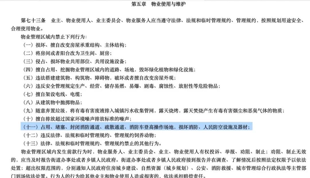
《广西壮族自治区物业管理条例》

也明确指出



当火灾来临时
消防车通道就是“救命通道”!
请自觉抵制占用消防车通道行为
保持消防车通道畅通
共同维护消防安全!
如果遇到消防通道被堵塞
拔打 1 2345 火灾隐患投诉举报


来源:广西消防

 

网站声明:转载或引用本文,须注明本文出处,违者必究

 

中华人民共和国公安部 | 中华人民共和国应急管理部 | 广西壮族自治区公安厅 | 广西壮族自治区人民政府 | 广西南宁市人民政府门... | 中国反邪教网

beats365(中国区)-唯一官方网站 版权所有
地址:广西南宁市大学东路100号       邮编:530004