是第23个全国“安全生产月”
主题是
“人人讲安全、个个会应急
——畅通生命通道”
案例一:逃生通道不符合要求

2021年6月25日,河南省商丘市柘城县震兴武馆发生火灾事故,造成18人死亡、11人受伤,直接经济损失2153.7万元。
据事故调查报告,造成人员伤亡的主要原因之一为逃生通道不符合要求。震兴武馆一、二层之间仅有一部敞开式楼梯,火灾发生后,楼梯间迅速充满高温有毒烟气,二层住宿的学员难以通过楼梯逃生。二层西侧学员集体宿舍4个外窗均安装有防盗网,学员无法通过西侧外窗逃生。
案例二:疏散楼梯安全出口被锁闭

2023年11月20日,江苏无锡天天润纺织科技有限公司发生火灾,造成7人死亡,过火面积约5100平方米,直接经济损失2392.97万元。
据事故调查报告,火灾发生后,事故企业未及时组织员工疏散撤离,室外疏散楼梯安全出口被锁闭。
案例三:消防通道违规改建为商铺

2018年6月1日,四川达州市通川区西外镇塔沱市场好一新商贸城发生一起火灾事故,过火面积约5.1万平方米。火灾造成1人死亡、直接经济损失9210余万元。
据事故调查报告,事故企业竟将部分消防通道违规改建为商铺。
但在火灾发生时
生命通道就是
被困者逃生的希望
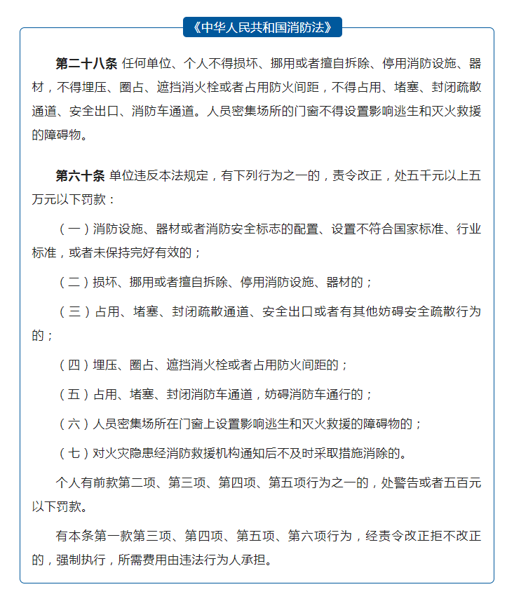
违法占用,将受到严惩
请看以下案例
2020年1月27日,北京朝阳一小区业主王先生,堆放在楼道内的杂物燃烧发生火灾,住在四楼的小瑞想要下楼逃生,却被王先生堆放的杂物挡住了唯一逃生的出路,小瑞不幸被烧伤,双手手腕以下的部分完全缺失。小瑞向法院提起诉讼要求赔偿。法院终审判决,赔偿小瑞633万余元,其中,杂物堆放人王先生赔偿70%,即443万余元,物业公司对633万余元全额承担补充赔偿责任。
限期整改 工地被罚1.6万元

违规停车 两车主被行政拘留5日

2023年7月,湖北潜江一市场门面房夜间发生火灾,两辆私家车违规停在消防通道上,违停车辆车主不能及时到场,致使消防救援车辆无法进入,情急之下,现场群众合力将违停车辆抬离。相关部门对两位私家车主均处以行政拘留五日的处罚。

来源:广西消防微信公众号